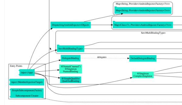
Dagger2 是 Android App 開發的相依套件管理工具,這個工具則幫你將這些相依關係視覺化
Continue reading “將 Dagger2 相依套件視覺化”用 Kotlin 進行最先進的 Android App 開發
使用 Kotlin、MVVM、Dagger2、Navigation、Retrofit 和單元測試,來學習如何建構最先進的 Android 應用程式!在這門 6.5 小時的課程中,你將學到 MVVM、Dagger 2、單元測試、Retrofit、Glide、Navigation、資料綁定和 Kotlin。加入本課程,開始你的 Android 開發之旅吧!
Continue reading “用 Kotlin 進行最先進的 Android App 開發”使用 Dagger 和 Hilt 做 Android 相依性注入
Android 開發中 Dagger 和 Hilt 依賴注入框架的完整指南
Continue reading “使用 Dagger 和 Hilt 做 Android 相依性注入”進階的 Android 開發課程 – 使用 Dagger 2 為架構
學習開發出產品/可營運級的 Android 應用程式,不是只做到“實現”就行。本課程將教你學會如何創建易於添加新功能的可維護且可測試的應用程式。
Continue reading “進階的 Android 開發課程 – 使用 Dagger 2 為架構”