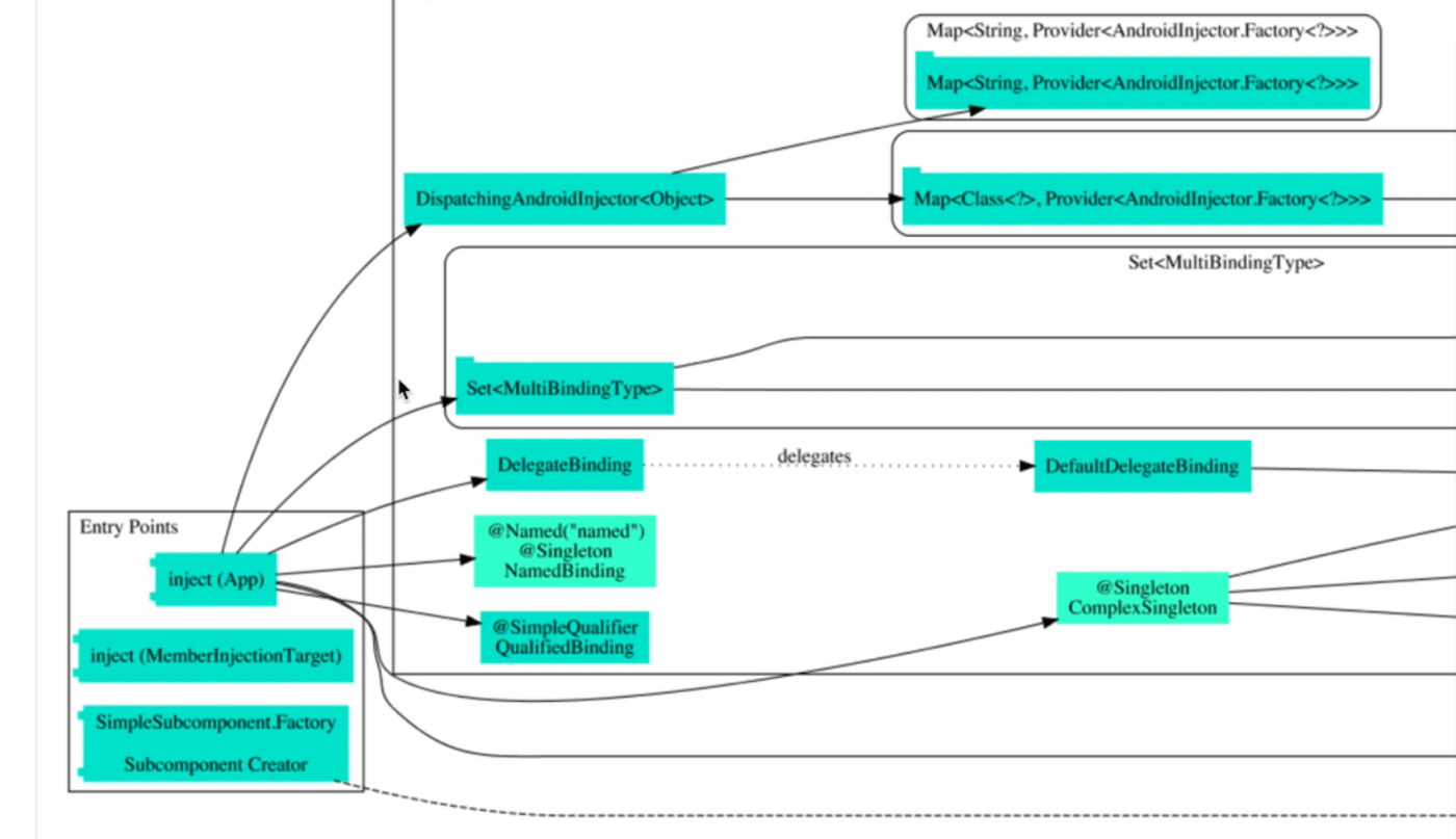
將 Dagger2 相依套件視覺化 Dagger2 是 Android App 開發的相依套件管理工具,這個工具則幫你將這些相依關係視覺化 詳細資訊請參考這邊 分享此文 分享到 X(在新視窗中開啟) X 分享到 Facebook(在新視窗中開啟) Facebook 更多 以電子郵件將連結傳送給朋友(在新視窗中開啟) 電子郵件 分享到 LinkedIn(在新視窗中開啟) LinkedIn 分享到 Telegram(在新視窗中開啟) Telegram 請按讚:喜歡 正在載入... 相關 Comments are closed.